Banner publicitario de PCBWay

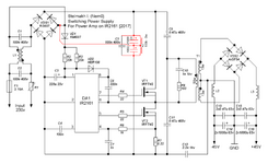
Fuente conmutada 220 a 110V

Es una fuente de 220V que quiere hacer trabajar con 120V. Lo mas directo es hacerla trabajar a 120V con un doblador de tensión como dice Ganiel. De ahí a que sea fácil o viable es una historia diferente...
 
ok amigos ya entendi, rectifico la tensión de 120v ac, al doblar la tensión ya rectificada no hay que hacerle modificaciones al circuito, muy bien lo ensallo y comento gracias.
No es lo mismo rectificar la tensión de línea que doblarla. Ya que la propia fuente trabaja con la tensión pico, y rectificarla previamente es en vano.
Un doblador de tensión a diodos, será efectivo siempre y cuándo la corriente que se le demande sea baja,(algunos mA) ésta limitación de debe a los condensadores que hay en juego.
Se comprende?
 
ok amigo Gudino, es verdad que con un doblador de tensión limitaria la corriente en el primario del transformador causando una caída de tensión en la salida de la fuente, por eso voy a recalcular como dijo el compañero FOGO la cantidad de espiras, el vds rsdon etc y a publicar el resultado.
 
"Un doblador de tensión a diodos, será efectivo siempre y cuándo la corriente que se le demande sea baja,(algunos mA) ésta limitación de debe a los condensadores que hay en juego."
? Seguro , entonses como es que anda una fuente Comutada de PC ( computadora personal) si la llave conmutadora de 110/220V funciona zatamente canbiando de rectificador de onda conpleta para doblador de tensión de onda conpleta ?
!Saludos!
ok amigo Gudino, es verdad que con un doblador de tensión limitaria la corriente en el primario del transformador causando una caída de tensión en la salida de la fuente, por eso voy a recalcular como dijo el compañero FOGO la cantidad de espiras, el vds rsdon etc y a publicar el resultado.
Si vaias recalcular lo transformador de salida NO nececitas mas del doblador de tensión de onda conpleta.
!Suerte!
 
? Seguro , entonses como es que anda una fuente Comutada de PC ( computadora personal) si la llave conmutadora de 110/220V funciona zatamente canbiando de rectificador de onda conpleta para doblador de tensión de onda conpleta ?
!Saludos!

Si vaias recalcular lo transformador de salida NO nececitas mas del doblador de tensión de onda conpleta.
!Suerte!
Si Daniel, tienes razón. Yo imaginé una configuración de doblador como éste: 1669529844691.png
 
Atrás
Arriba