Banner publicitario de PCBWay

Fuente de amplificador Marshall jcm800

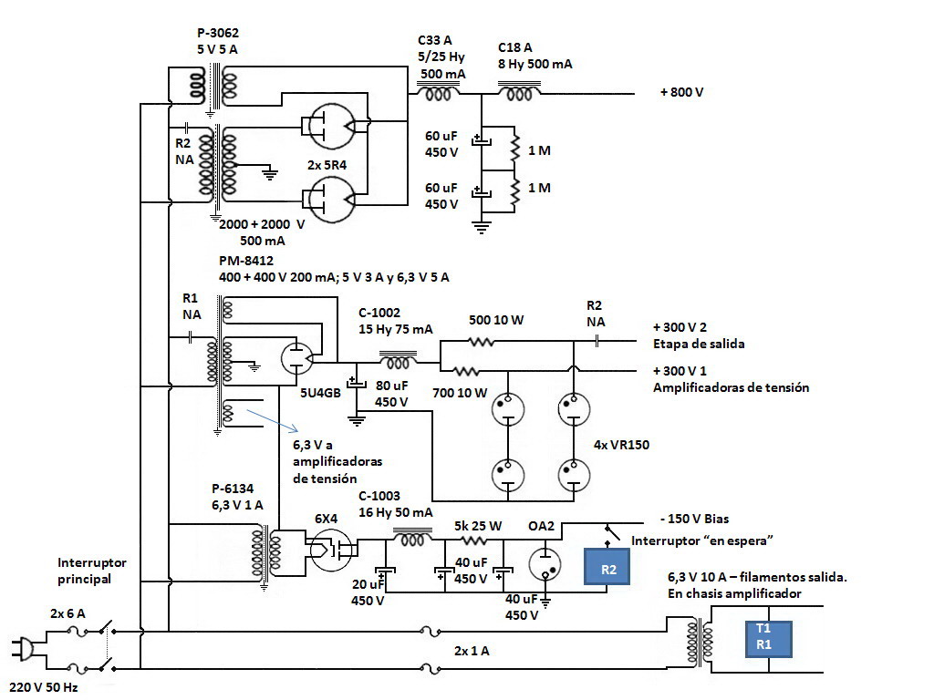
Alguno sabe el motivo por el cual hoy los amplificadores valvulares con rectificador de estado solido viene con un montaje de onda completa de dos diodos y trafos por ejemplo de 315v +315v (con punto medio) en lugar de por ejemplo 315 volts y un rectificador de onda completa con cuatro diodos ? Usar un doble bobinado otorga alguna ventaja ??
 
Yo creo que es porque los vienen copiando de hace tiempo y no quieren cambiar nada. En la época de las válvulas la rectificadora traía sólo dos diodos y un sólo cátodo, tipo 5U4:
Amplificador+100+W+4x+6550+-+Fuente.jpg

al progresar y venir los rectificadores de silicio se aferraron a la "vieja escuela"... pienso yo...
Saludos C
 
Atrás
Arriba