Banner publicitario de PCBWay

Problemas de simulación con Proteus

Si que ayuda. U2 se quemará si lo montas así.

No sé qué quieres hacer con el puente de resistencias pero RV2 seguramente tenga que ser de 12K para que la puedas regular en el entorno de 10K pero puedas poner un poco más o un poco menos. Es más, RV2 yo la habría puesto, una fija de 9K1 + una ajustable de 2K. O una fija de 8K2 + ajustable de 3K9.

A0 no se sabe que mide.

Q1 mal

Tiristores mal

Haces bien en simular porque si lo montas lo torras todo.
Bueno, haces peor que mal porque creerás que haces bien que es peor que hacerlo mal y saber que está mal.

No se sabe la referencia del Arduino, ¿Está conectado entre tierra y +5V o algo así.
 
Última edición:
Que tal.

Eduardo, me gustaría saber si puedo pasar algo que sea mas de ayuda para comprender de donde puede provenir el problema. Algún código de depuración o algo así. Y si podrías aclararme en donde lo puedo encontrar.

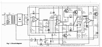
El Puente de Wheatstone se utiliza para generar una diferencia de potencia variable que luego es leída por el diferenciador U1, luego esta diferencia es entregada al A0 del Arduino. Esto se usa para variar el ángulo del disparo de los SCRs a través del pin 7 del Arduino y Q1.

Con respecto al optoacoplador U2 se usa solo como detector de cruce por 0. Lo mas probable es que se cambie su entrada de señal por un pin del Arduino.

El circuito como tal es de prueba. Claramente se le tienen que hacer mejoras y cambios. No estaría entendiendo porqué están mal los tiristores y el MOSFET Q1.

Según lo que entiendo el Arduino tiene conectados de manera interna los 5V y la tierra. Yo lo he probado y funciona perfectamente como esta conectado.
 
Eduardo, me gustaría saber si puedo pasar algo que sea mas de ayuda para comprender de donde puede provenir el problema. Algún código de depuración o algo así. Y si podrías aclararme en donde lo puedo encontrar.
Cuando salta un error de software --> pues hace falta el programa fuente, completo obviamente, porque es costumbre pasar fragmentos.
Cuando no tenés el fuente sino solo el HEX --> Tenés que averiguar para qué procesador fue hecho.

Con respecto al optoacoplador U2 se usa solo como detector de cruce por 0. Lo mas probable es que se cambie su entrada de señal por un pin del Arduino.
Y como vas a detectar el cruce por 0 ?

El circuito como tal es de prueba. Claramente se le tienen que hacer mejoras y cambios. No estaría entendiendo porqué están mal los tiristores y el MOSFET Q1.
Muy floja la teoría.
El pulso de disparo en los tiristores es referido al cátodo (que alcanza mas de 300V)
Asi conectado, R1k , mosfet y tiristor estallan en el 1er semiciclo.
Ah, tampoco se ve que hayas pensado limitar la corriente en el gate del tiristor.
 
Hola a todos, soy nuevo en el foro y también en electrónica. Estoy intentando simular un esquema en Proteus 8 (capturas adjuntas). Mi problema es que al iniciar la simulación no ocurre nada y me aparecen mensajes de error. Me cuesta entender estos errores y aún no domino Proteus. ¿Podrían ayudarme a encontrar la solución? Copié el esquema original en Proteus.
 

Adjuntos

  • Composants.png
    Composants.png
    13.9 KB · Visitas: 7
  • Message d'erreurs.png
    Message d'erreurs.png
    52.8 KB · Visitas: 9
  • Schéma_alim_stab.png
    Schéma_alim_stab.png
    40.2 KB · Visitas: 10
  • Shéma avec simulation.png
    Shéma avec simulation.png
    63.6 KB · Visitas: 10
  • shéma_alim.png
    shéma_alim.png
    274.7 KB · Visitas: 8
Hola a todos, soy nuevo en el foro y también en electrónica. Estoy intentando simular un esquema en Proteus 8 (capturas adjuntas). Mi problema es que al iniciar la simulación no ocurre nada y me aparecen mensajes de error. Me cuesta entender estos errores y aún no domino Proteus. ¿Podrían ayudarme a encontrar la solución? Copié el esquema original en Proteus.
Hola.
Proteus tiene modelos que pueden simular como no, en las primeras alertas te indica eso, el componente no puede simular, pero solo es una alerta.
Lo que detuvo la simulación son los últimos mensajes que no son errores, Proteus trata de hacer ajustes pero ha fallado en el paso 22 e indica que el fallo está por el IC2 y lo que trató de simular por esos nodos. No eres tú, es Proteus que no creo que pueda con tu circuito a menos que analices que causa los fallos de simulación, o bien cambias valores "calculas", cambias de chip, etc más que eso no podrás hacer.

Dato: Proteus no es bueno para simular circuitos análogos, busca otro, como el Multisim; lo mejor seria armar el circuito físico pero es mi opinión.

Saludos
 
Atrás
Arriba