Banner publicitario de PCBWay

Amplificador ultralineal con BFQ68

Buenas tardes, aquí vamos con otro montaje muy interesante y un magnífico aporte al foro, aunque la realización práctica no sea todo lo "prolija" que debiera, los resultados del circuito son más que buenos, de hecho, este amplificador lo he usado en mi laboratorio como etapa de potencia ultralineal para señales de TV analógica-DVB-T y amplificador de instrumentación.

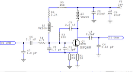
Está constituido con el transistor BFQ68 de Philips, un transistor robusto y de adquisición común, usado en los años 80 y 90 en las centrales de amplificación y en etapas de potencia de emisión de TV. Su nivel de salida máximo manteniendo una buena distorsión es de +28 dBm sobre una carga de 75 ohmios, su ganancia está estimada entre unos 9 y 13 dB entendiéndose que será mayor a menor sea la frecuencia de operación. Todas estas características se obtienen SIN AJUSTE alguno, estamos hablando de un circuito todabanda.

Se puede excitar con niveles de señal MUY BAJOS aunque sobra decir que el nivel que obtendremos a la salida será proporcional al de la entrada, yo he podido excitarlo directamente con un modulador de RF de TV que no dará mucho más de 80 dBuV.

Hay que tener en cuenta que seguro que en internet hay montajes que permiten aprovechar al máximo el potencial de este transistor, este esquema es "una mejora" del "application note" que philips proporciona en su datasheet.

Ancho de banda garantizado: De 47 a 860 Mhz.

Información práctica sobre el montaje:

R1 y R2 puede ser de 22 o 24 ohmios, el transistor tiene dos emisores como bien saben los que conocen este encapsulado, cada resistencia va a cada emisor tal y como sucede con C1 y C2.

C4 puede ser de 1 pF, son valores críticos pero no tanto, estas variaciones no suponen desadaptaciones importantes en la salida.

Ubicar condensadores de desacoplo y las conexiones de alimentación deben estar pegadas lo más posible a la entrada del módulo que fabriquemos, lo ideal es diseñar una PCB para la fuente de alimentación y su salida inmediata, atacar a la entrada de alimentación del circuito. Funciona a 24 V, con tensiones menores también el circuito amplifica pero sus características empeoran (menos ganancia, señal sucia en presencia de una señal de nivel elevado en la entrada).

NOTA IMPORTANTE: El transistor necesita su disipador de calor.

Usos y aplicaciones prácticas.

Amplificador de instrumentación en laboratorio (por ejemplo, aumentar el nivel de salida de un HACKRF o de un generador de radiofrecuencia), etapa previa para atacar amplificadores de mayor envergadura, aunque haya desadaptación en trabajar de 75 a 50 ohm, se han obtenido buenos resultados atacando una etapa superior con el 2N6439 de un amplificador lineal de TV de uso profesional OMB.

De todas maneras, se pueden hacer correcciones y mejorar la adaptación interviniendo sobre los valores de C3, C4 y C6, C7. Amplificador ultralineal para TV analógica AM o DVB-T digital. Supongo que funcionará bien con señales DAB.

Es un circuito altamente versátil, que puede dar +28 dBm (que es poco menos de un watio sobre 75 ohm) que no necesita ajustes y que puede ser excitado con diversos niveles siempre que cuidemos de no sobrepasar el nivel máximo de entrada, donde de sobrepasarlo veríamos distorsión o compresión en la señal generada, en el caso de ser digital, veríamos una señal con "errores".
 

Adjuntos

  • esquema BFQ68.png
    esquema BFQ68.png
    28.8 KB · Visitas: 94
  • photo_2024-05-10_12-23-01.jpg
    photo_2024-05-10_12-23-01.jpg
    168.5 KB · Visitas: 90
Última edición:
Hace muchos años hice un emisor de TV casero en UHF utilizando un modulador semi profesional (BLV) seguido de un amplificador modular monocanal de alta selectividad y como final monte el BFQ68 basandome en el esquema publicado en la revista numero 1 de nueva electronica que a continuacion publico y que es practicamente igual al sugerido en su Datashet, los resultados fueron muy buenos, hoy en dia este transistor ya esta mas que obsoleto y dificil de conseguir uno nuevo autentico de antiguo stock por menos de un precio entre 20-50$, otra cosa es tener alguno reciclado para experimentar
 

Adjuntos

  • UHF TV BFQ68.jpg
    UHF TV BFQ68.jpg
    416.2 KB · Visitas: 44
Hace muchos años hice un emisor de TV casero en UHF utilizando un modulador semi profesional (BLV) seguido de un amplificador modular monocanal de alta selectividad y como final monte el BFQ68 basandome en el esquema publicado en la revista numero 1 de nueva electronica que a continuacion publico y que es practicamente igual al sugerido en su Datashet, los resultados fueron muy buenos, hoy en dia este transistor ya esta mas que obsoleto y dificil de conseguir uno nuevo autentico de antiguo stock por menos de un precio entre 20-50$, otra cosa es tener alguno reciclado para experimentar
Hola, yo también me guié por ese esquema, es un transistor que se encuentra fácilmente en España, de hecho, lo he visto en muchas tiendas de electrónica que lo tienen en stock todavía y a precios no muy excesivos, de hecho, yo tengo varias unidades completamente nuevas. Es un transistor muy común porque se usaba en las centrales de amplificación Televés. Aunque con un trato correcto, es dificil que el transistor se deteriorase.

Lo que me llama la atención es que aparece en tu esquema la resistencia de polarización de 1,5 Kohm y yo la puse de 15 K... curiosamente, el montaje me funciona aunque pienso que es un valor elevado. No se si es que ese valor estaba incorrectamente colocado en la revista que yo tenía o que yo me confundí.
 
La polarizacion es correcta, en el datashet es 2k2 y en el esquema de Nueva electronica si te fijas es 1k5+2k2 en serie, yo tube funcionando las 24h. durante largo periodo de tiempo y funcionaba perfectamente, sin calentamientos anormales, el BFQ68 tenia un buen disipador pero nada exagerado, otro detalle es que la resistancia de 22 ohm en serie con la alimentacion sea de al menos 5w (yo tenia de 10w como decia el esquema de N.E.) en cuanto a disponibilidad del transistor, si que hay yo tengo tambien algunos pero no he visto actualmente en menos de 20 euros, la media es 30 euros, eso no es tan barato pienso yo para sacar unos 0.5w como mucho, aun asi es funciona muy bien y es practicamente indestructible, solo puedo hablar bien de el.
 
Última edición:
La polarizacion es correcta, en el datashet es 2k2 y en el esquema de Nueva electronica si te fijas es 1k5+2k2 en serie, yo tube funcionando las 24h. durante largo periodo de tiempo y funcionaba perfectamente, sin calentamientos anormales, el BFQ68 tenia un buen disipador pero nada exagerado, otro detalle es que la resistancia de 22 ohm en serie con la alimentacion sea de al menos 5w (yo tenia de 10w como decia el esquema de N.E.) en cuanto a disponibilidad del transistor, si que hay yo tengo tambien algunos pero no he visto actualmente en menos de 20 euros, la media es 30 euros, eso no es tan barato pienso yo para sacar unos 0.5w como mucho, aun asi es funciona muy bien y es practicamente indestructible, solo puedo hablar bien de el.

Hola, es que yo tenía puesto 15k + 2k2, se ve que estaría despistado el día que lo monté, he puesto ahora 1k5 + 2k2 y se puede decir que funciona igual... pero al menos los valores "son los correctos". Hoy en mi ciudad hay más de 30 grados, de hecho en mi laboratorio tenemos ahora 32 ºC, en las pruebas el disipador se calienta y el puente rectificador, intentaré mejorar ese aspecto, eso sí, está funcionando a pleno rendimiento y a casi máxima excitación.

Sobre la resistencia en serie con la alimentación, yo no la puse pues estoy alimentando el circuito con algo menos de 24 voltios... calculo que unos 22 o 21.
 
Hola , este es el unico amplificador de banda ancha que tengo , puedo pasar de su salida a antena , y cuanto debo esperar de su salida .
 

Adjuntos

  • IMG-20240601-WA0015.jpg
    IMG-20240601-WA0015.jpg
    168.3 KB · Visitas: 29
  • IMG-20240601-WA0016.jpg
    IMG-20240601-WA0016.jpg
    119 KB · Visitas: 28
  • IMG-20240601-WA0017.jpg
    IMG-20240601-WA0017.jpg
    73.1 KB · Visitas: 28
  • IMG-20240601-WA0018.jpg
    IMG-20240601-WA0018.jpg
    80.9 KB · Visitas: 32
  • IMG-20240601-WA0019.jpg
    IMG-20240601-WA0019.jpg
    153.7 KB · Visitas: 31
Hola, esa centralita amplificadora de tv concretamente aunque lleva el BFQ68 esta configurada para amplificar 40db en toda la banda de TV, es decir una sola de entrada de VHF-UHF, su nivel maximo de salida para 2 canales es de 120 db en UHF y 122 en VHF, como trabaja a 75 ohm esto quedaria en unos 15 dbm de media como mucho que a esta impedancia corresponde a unos 30mW si la dejas asi tal cual sin modificaciones
 
Hola, esa centralita amplificadora de tv concretamente aunque lleva el BFQ68 esta configurada para amplificar 40db en toda la banda de TV, es decir una sola de entrada de VHF-UHF, su nivel maximo de salida para 2 canales es de 120 db en UHF y 122 en VHF, como trabaja a 75 ohm esto quedaria en unos 15 dbm de media como mucho que a esta impedancia corresponde a unos 30mW si la dejas asi tal cual sin modificaciones
¿Que modelo de central es? Osease, SAT CA ¿XXXX? ¿Que numeros le siguen?

Solían tener una etiqueta donde venía reflejado el nivel máximo de salida, en según que bandas y si era VHF o UHF. Y si era para un canal o dos.
 
Última edición:
Hola, esa centralita amplificadora de tv concretamente aunque lleva el BFQ68 esta configurada para amplificar 40db en toda la banda de TV, es decir una sola de entrada de VHF-UHF, su nivel maximo de salida para 2 canales es de 120 db en UHF y 122 en VHF, como trabaja a 75 ohm esto quedaria en unos 15 dbm de media como mucho que a esta impedancia corresponde a unos 30mW si la dejas asi tal cual sin modificaciones
Añado una cosa, estos niveles son para 2 CANALES no para uno solo como supongo, teniendo en cuenta que supongo que quieres usar el amplificador para armar un emisor de baja potencia. En el caso de un canal, calculo que estaríamos sobre unos 300 mW, potencia más que suficiente para excitar una etapa de mayor potencia.
 
La centralita es una 5308 (modelo antiguo).
R
ecomendada por Televes para ampliar líneas provenientes de una cabecera principal ya atenuada bien por pérdidas de la instalación U otros usos, de hay su relativamente baja ganaciaX.
T
lleves usaba ese tranistor final para garantizar un alto voltaje de salida.
C
on unas sutiles modificaciones puede dar mas potencia, de todos modos no trabajaría con este transistor en uso continuo con mas de 250mW, estamos hablando de la TV analógica, usa modulacion de video en AM y el amplificador es lineal, en modulación FM puede dar 1W o mas
 
Última edición por un moderador:
@Andrxx la placa donde esta impreso el serial , esta borrada , siento decir el modelo .
Bueno, lo he dicho varias veces, con esa central excitándola con sólo un canal puedes obtener hasta (calculo) unos 300~400 mW o algo más, que no es poco para UHF, con antenas no muy directivas puedes cubrir un barrio o una ciudad pequeña siempre que las antenas de recepción estén "mirando" a tu antena transmisora.

No sería mala idea usar esta central para excitar una etapa de potencia de salida mayor.

Si es TV analógica, mi consejo es empezar con el atenuador al máximo e ir disminuyendo la atenuación mientras vemos la señal en pantalla, cuando apreciemos distorsión o "mala calidad general" o pérdida de sincronismos, sabemos que estamos sobrepasando el punto de compresión máximo y perdiendo linealidad.
 
Atrás
Arriba