Follow along with the video below to see how to install our site as a web app on your home screen.
Nota: This feature currently requires accessing the site using the built-in Safari browser.
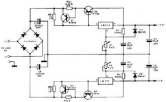
Pero si no necesitas partir de 0V, ajustas S2 que puentea los diodos, ya no hay caídaEstá buena , o sea de 0 a 20 y de 20 a 40 V y está buena porque está completa, el defecto es la caida con consumos variables en D5 a D7 , o sea , en consumos fijos , se regula y punto , paro en consumos variables habrá cómo 3 V de variación . . . Ya me ha pasado
![]()
![]()
Hola, no sé si estás afirmando o interrogando?hola que tal se puede hacer una fuente con voltaje variable pero con fets

Moleste "Nomás"Por molestar nomás, pero R1 y R2 deben valer 120 ohms y NO 240 ohms (que además no es estándard en la serie E12).
Fíjese que parece que si...Si mis hojitos rojo sangre no ven mal en la placa colocaron 120Ω![]()
Sisi, tal cual. El tema es que el valor de 240 ohms que salía en el datasheet de NS solo garantiza regulación con el LM117 que aparecía en los esquemas, pero no lo hace con el LM317 que requiere 10 mA de carga mínima para regular vs. 5 mA del LM117.R de 120 ohms es como vos decís, estándard en la serie E12, pero también lo es en la serie E24, dónde también es estándard la de 240 ohms.