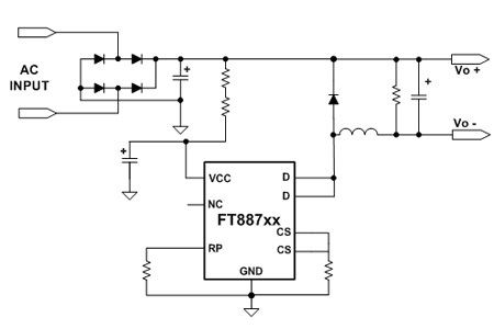
Ese driver es para una sola serie de 8 ~ 12 LEDs de 1w. Si son LEDs de 3V entonces 3 X 8 = 24V; 3 X 10 = 30V; etc...
Eso siempre y cuando la corriente no supere los 285 mA. La tensión de salida del transformador en circuito abierto (Sin los LED) rondará los 100V y no está regulada sino por el efecto de la carga que, reflejada sobre el primario causará la variación del ancho de pulsos, en consecuencia.
Poner una serie de menos LEDs, quedaría sometidos a una tensión muy alta y, en consecuencia, se elevará la corriente a través de ellos y el bloqueo del PWM.
Más de 12 LEDs presentarán una carga muy ligera y el descenso de corriente hará que la tensión se eleve en el secundario y, en el primario se detectará como Sobre tensión que sacará al PWM fuera de los parámetros y también dejará de funcionar.
Todo eso funciona dentro de cierto parámetro predefinidos por el fabricante y muy difíciles de desequilibrar (No es imposible, pero hay que arremangarse y ponerse a trabajar).
Como experimento y aprendizaje tiene sentido.
				
			Eso siempre y cuando la corriente no supere los 285 mA. La tensión de salida del transformador en circuito abierto (Sin los LED) rondará los 100V y no está regulada sino por el efecto de la carga que, reflejada sobre el primario causará la variación del ancho de pulsos, en consecuencia.
Poner una serie de menos LEDs, quedaría sometidos a una tensión muy alta y, en consecuencia, se elevará la corriente a través de ellos y el bloqueo del PWM.
Más de 12 LEDs presentarán una carga muy ligera y el descenso de corriente hará que la tensión se eleve en el secundario y, en el primario se detectará como Sobre tensión que sacará al PWM fuera de los parámetros y también dejará de funcionar.
Todo eso funciona dentro de cierto parámetro predefinidos por el fabricante y muy difíciles de desequilibrar (No es imposible, pero hay que arremangarse y ponerse a trabajar).
Como experimento y aprendizaje tiene sentido.
 
   
				 
						 
 
		 
 
		
 
			 
			 
			 
			 
			 
			 
			 
					
				 
						
					 
 
		
 
			 
			 
			 
			