¿ Y privarte del honor y la posibilidad de ser el primero en realizar la simulación de ese circuito ?
De ninguna manera, ¡ SE TU EL PRIMERO ! y luego comenta los resultados
Si, pero no se trabajar con Multisim.
Follow along with the video below to see how to install our site as a web app on your home screen.
Nota: This feature currently requires accessing the site using the built-in Safari browser.
¿ Y privarte del honor y la posibilidad de ser el primero en realizar la simulación de ese circuito ?
De ninguna manera, ¡ SE TU EL PRIMERO ! y luego comenta los resultados
Y.... Podes trabajar con el que sepas... O aprender a usar multisim...siii. pero no se trabajar con multisim

Yo me he pillado este, pero no he tenido tiempo de probarle...Felices fiestas ¡¡¡¡¡ Pongo los link aquí pues en uno de ellos (el que es el mismo circuito y está repetido ) figura el esquema teórico y se puede simular.
Estos Chinos SE VAN A QUEDAR EL MUNDO, ya estaba harto de comprar circuitos Clase D por un precio INFERIOR a lo que me costaría enviar algo a China véase ejemplo €11.4 15% de DESCUENTO|TDA7498 placa amplificadora de Audio Digital de alta potencia, 100W + 100W, DC 12 24V, amplificador RCA para coche, altavoz para cine en casa|Amplificador| - AliExpress traído a casa en 11 dias, si me lo da el cartero en la mano de mi casa y viene de China. Es espectacular como suena, pero es que en los últimos años, habré compardo 50 Y NO HA HABIDO NINGÚN PROBLEMA DE NINGÚN TIPO.....Pues bien, antes los Chinos COPIABAN, AHORA INNOVAN..... han descubierto el filón del DIY, realmente hace tiempo ya, y os adjunto algún ejemplo.....
![]()
High Power 100W*2 OCL Two Channel Amplifier Board Module Electronic DIY Kits - AliExpress 1420
Smarter Shopping, Better Living! Aliexpress.comes.aliexpress.com
![]()
AIYIMA 100W 2SC5200+2SA1943 Power Amplifier Audio Board HIFI Mono One Channel Sound Amplifier Speaker Home Theater Amplificador - AliExpress 44
Smarter Shopping, Better Living! Aliexpress.comes.aliexpress.com
![]()
AIYIMA-Amplificador de potencia de dos canales, placa amplificadora de Audio estéreo Hifi, minialtavoz de sonido, 60W x 2, cine en casa - AliExpress 44
Smarter Shopping, Better Living! Aliexpress.comes.aliexpress.com
Son hasta honrados, pues si son transistotes Toshiba originales, te indican que procede de desmonte, pero como los usuarios ponen sus opiniones, van FENOMENAL.....Algunos NO HAY NI QUE SOLDAR.....vienen finalizados y testeados ¿¿¿¿¿¿¿ Cómo es posible esta eficacia, calidad y precio ??????
Yo me he pillado este, pero no he tenido tiempo de probarle...
XH M251 super poder digital placa amplificadora de potencia TDA8954 core dual 210W + 210W fuente de alimentación AC 12 28V envío gratis F7 012|power amplifier board|amplifier boardamplifier supply board - AliExpress
TDA8954 core dual 210W + 210W btl 400watios
XH M251 super poder digital placa amplificadora de potencia TDA8954 core dual 210W + 210W fuente de alimentación AC 12 28V envío gratis F7 012|power amplifier board|amplifier boardamplifier supply board - AliExpress
Recordá que China es un país "comunista" hacia adentro, así que los salarios están controlados y no son particularmente altos, los transportes pueden estar subsidiados. Además tienen mucha gente formada en universidades occidentales y es una sociedad que trabaja a toda hora.debe ser descuento de flota ( compran tantos miles que les sale regalado ) y convenios con empresas de trasporte y aduanas.
El circuito de snipero ya trabaja con etapa de salida darlingtonbuenas noches amigo snipero yo aconsejaría montarle unos darlington o unos driver con 100 ohm en los emisores para haci colocar los finales que pueden ser 2sc5198 con su respectivo complemento, dado que el circuito necesita algo de amplificación en corriente
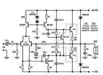
Prueba estos cambiosHola, que opina de este esquema? Lo encontré por ahí y decidí simularlo funciona con +-42 pero si disminuyo la alimentación a +-35 la distorsión aumenta. Adjunto la simulación.
Gracias fogonazo por tu ayuda
Fogonazo eres un genio, cambió totalmente el funcionamiento en la simulación, muchas gracias

Sigo con mi confinamiento por la tercera hola creo.... recopilando y estudiando, no consigo por ningún lado el artículo COMPLETO del Elektor Equa Amplifier publicado en Diciembre de 1974 cuyo esquema es éste :
¿ Algún ser humano del foro lo puede publicar por favor ?
Ok. Gracias por tu comentario, si, las resistencias son 2 de 1 k, en los gates le puse resistencias de 100 Ohm, lo probé.Sin perjuicio de investigar formarse , leer, estudiar y aprender , que son practicas, todas ellas altamente recomendables....al circuito le falta el valor de los fet finales, las resistencias entre los puntos A y B en rojo y entre el transistor supongo que son 2×1 k, o sea dos de un K ( supongo ) y sin estudiarlo mucho ( igual sorprende el resultado, cosas mas curiosas se han visto ) no me cuadra la asimetria de los gates de los finales pues uno, semiciclo positivo, se ataca con una resistencia y el otro no.....atrevete, investiga, prueba y comparte los resultados de TU TRABAJO, nosotros te ayudaremos.